moshahterskoe.ru
moshahterskoe.ru
Найти
Moshahterskoe リップル
»
crypto sale
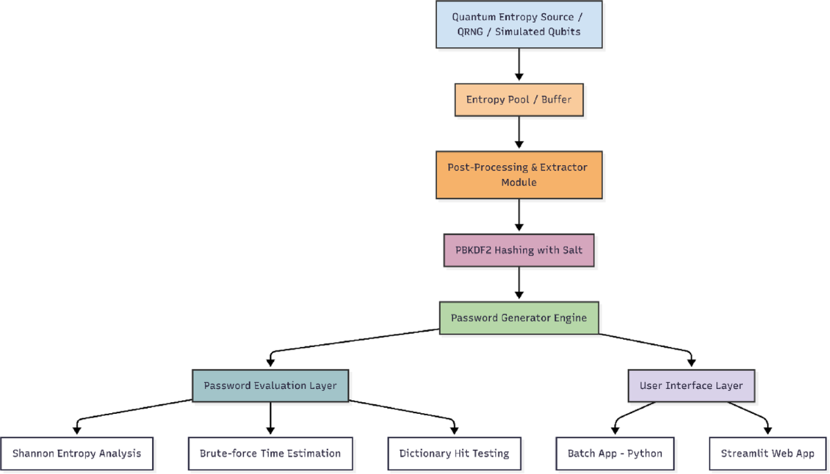
» Crypto salt generator (92) foto
Crypto salt generator (92) foto
0
1
2
3
4
5
06 март
0
0
crypto sale
Похожие статьи
Crypto salt (87) foto
Salt crypto loans (91) foto
Salt crypto price (85) foto
Crypto bahamas salt (74) foto
Crypto random int (95) foto